Tire recycling line
Waste Tire Crushing & Recycling Processing System
Waste tire is also called “Black Pullotion”. The more usage of the cars, the more quantities of the waste tires. The increasing waste tires is a severe problem to the environmetal protection.
These waste tires would reduce the volumn, increase the density, save the transportation charge. And the tire is composition is rubber, steel, and fiber, etc which with high recycling value. So it is very important to crusher and recycling use them.
United Tech take the “ crush, reduce, sort, transport, recycling” as the principle, and prodcue the processing system according to the exact condition and the final purpose. United Tech Machinery, one professional crushing expert to meet your requirements to the CUSTOMIZED SHREDDER.
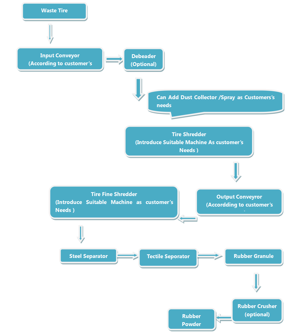
Waste Tire Recycling processing diagram:
Description:
This processing diagram is used for wsate tire crushing , sorting and recycling. It can be adjusted according to customers’ actual condition.
The tire is shredded by the shredder, the ouput size is less than 10-15mm..After shredding, sort out the steel and fiber etc.
Aslo can add the fine shredder or crusher to get finer rubber recycling materials.
Features:
The tire recycling system is totally enclosed design, including crushing, dedust, sorting, etc.
It is automatic under nomal temperature processing, It is simple and easy to control and maintain. The output capacit can be design and produce as customers’ requirements.
The core shredder with the welding alloy steel, strong wear resistance, decrease the maintaince cost.
The blade is detachable design, spiral arragement, easier to catch the materials to crush.
Brand plate speed reducer, low speed, large torque.
